本项目为某新材公司电解铝烟气脱硫系统工程。项目总共有2套脱硫系统。使用ControlLogix控制器进行过程自动化控制。
该公司的脱硫工艺为当前应用较广的湿法脱硫。烟气由烟道引入,在吸收塔内,热烟气与喷淋的浆液接触发生化学反应,烟气中硫的氧化物以及其它酸性物质被吸收。在液相中,硫的氧化物与碳酸钙反应,形成亚硫酸钙,最终形成硫酸钙含水结晶体。
脱硫DCS系统,使用的是罗克韦尔自动化的PlantPAx系统,PlantPAx分为自动化和信息两部分,即Logix控制平台和FactoryTalk集成的生产及效能控制套件。

罗克韦尔自动化为离散、过程、批次、运动、传动和安全等所有工厂自动化应用提供可扩展的系统,让车间和制造企业其他部分之间的信息无缝流动。
该项目脱硫塔主体系统包括:烟气系统、二氧化硫吸收系统、吸收剂制备系统、石膏脱 水系统、工艺水及设备冷却水系统、浆液排放与回收系统以及电气系统等。
1、烟气系统。该部分包含吸收塔、旁路烟道、CEMS 烟气在线监测等设备。

2、吸收塔系统。该部分包含搅拌器、氧化风机、除雾冲洗阀等;此部分的控制重点是五 层除雾冲洗阀的顺序控制,五层均可以单独选择投入退出,启动顺控之后,已投入的冲洗阀 会从第一层开始,按照设定的时间依次顺序打开,达到自动冲洗的目的;

3、浆液循环系统。此部分包含浆液循环泵、浆液排出泵;此部分的控制重点是三个浆 液循环泵的高压电机的保护;

4、真空皮带脱水机系统。此部分主要是真空皮带机的远程控制和保护;

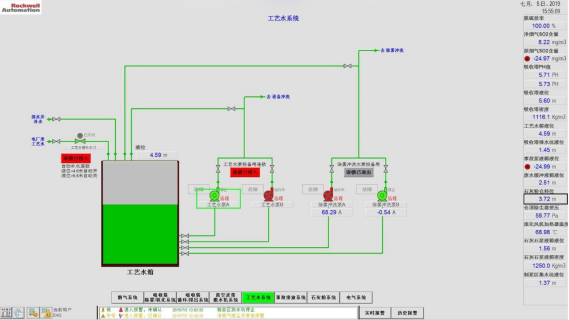
5、工艺水系统。此部分主要是工艺水池的动态循环;包含工艺水的自动补水、工艺水 泵的保护等;

6、事故浆液系统。此部分主要是二个浆液箱一个浆液池的液位控制;

7、石灰粉系统。此部分主要是石灰石浆液制备和供浆泵的控制;
